本文发表在《金融市场研究》2017年4月刊。与洪浩博士合作。获有SORSA赞助。
REIT(Real Estate Investment Trust,房地产投资信托)是一种通过发行股份或受益凭证来汇集资金,由专门的托管机构进行托管,并委托专门的投资机构进行房地产相关投资经营管理,将投资综合收益按比例分配给投资者的一种法定纳税主体[1]。在最近20年来,很多主要发达国家和地区意识到REITs在资本市场的作用,并开始推广。在我国,商务部于2005年11月率先明确提出“开放国内REITs融资渠道”。但时至今日,标准化的REIT仍然遥遥无期。REIT作为一种特殊的金融工具有其独特的内涵。本文从海外REIT的发展轨迹入手,对REIT的税收、管理模式做了简要总结和讨论。
1.REIT的起源与发展
REIT的起源可以追溯到19世纪中叶的美国马萨诸塞商业信托。在当时,马萨诸塞州的法律禁止公司拥有,除公司必需的工厂或办公楼之外,任何地产(即,禁止公司投资不动产);但在另一方面法律又准许信托对不动产进行投资。因此,为了对不动产进行投资,信托是个必备之路[2]。这是导致后来REIT为什么采用信托结构的根本原因[3]。需要指出的是马萨诸塞商业信托是当时马萨诸塞州所承认的一种商业组织形式,但其设立并不需要特殊的法律机制。在马萨诸塞商业信托中,不动产被转移到信托,信托受托人为受益凭证持有人的利益对不动产进行管理。如果信托是被动管理,那么该信托则可以依法豁免相应税务。由此,马萨诸塞商业信托成为投资不动产的有效工具。这一模式在后面发展过程中被逐步推广到其他州,并成为美国一些主要城市,如芝加哥,发展的重要因素[4]。
然而,联邦最高法院在1935年的一个案例(Morrissey v. Commissioner)中对马萨诸塞商业信托的认定提出否认,认定该信托不应享受与一般公司所面临的税务有任何不同的待遇。随后,美国财政部在1936年依据该案例的处理取消了商业信托的税务优惠地位。税务优惠的丧失,使得商业信托机制对房地产投资者来说不再具有吸引力。此后,虽在行业的积极游说下,一直到1956年REIT法案才通过了国会,但由于艾森豪威尔总统的否决却没有能够实施。在当时,最主要的反对意见之一是:赋予REIT税收优惠,会减少国家的税收。1957年下半年,美国经济开始下跌,1958年第一季度,GDP下跌6%。经济衰退和对私人投资资本需求的压力促使了艾森豪威尔总统在1960年签署了类似1956年的REIT提案。可以说,REIT的通过是综合权衡税收减少对经济体的短期负面影响和拉动投资对经济体的长期证明影响的结果。美国国会指出REIT的作用有两个:
1.为众多小投资者提供房地产投资机会。REIT投资者可以享受类似公募基金的税务优惠,接触到从前只能向高净值人群或机构投资者开放的房地产市场;
2.REIT法案打开了众多零散私有资金进入房地产市场的渠道,丰富了房地产资金来源。
显然,REIT的设立促使了可产生收入的多元化、专业化投资组合的兴起。REIT的独特性在于其税务设置。为了避免对REIT的滥用, REIT法案严格定义了REIT的模式,资产和收入来源要求,如,REIT所持有不动产的动机不能是出于销售目的,REIT必需向投资人支付红利,等。
REIT从1960年代在美国推出以来,市场规模逐渐壮大。截止到2016年底,在全球范围内,已有36个国家或地区设立了REIT相关法规(图1)。
图 1全球已经具有REIT法规的国家或地区及其设立法规的时间

数据来源:EPRA,Global REIT Survey 2016
到2016年3季度,全球REITs市场的总市值已经超过了1.7万亿美元(表1),在50多年的发展过程中,保持了超过10%的年复合增长率。金融危机之后,REIT市场迅速恢复,市场规模加速增长,近5年的年复合增长率超过了15%。
表 1 全球各主要市场上市REITs数量及规模统计
数据来源:EPRA, Global REIT Survey 2016
2.REIT的税务
如前文所说,REIT的独特性在于其税务设置。REIT的税收一直是业内学者在讨论REITs相关制度建设时最重点关注的问题,也被认为是我国推进REIT的主要障碍之一。为了讨论方便,下面先列举全球范围内主要国家和地区的REIT税收制度。我们假定一个公司(项目公司)持有物业,如果此公司满足REIT要求则有资格申请并享受REIT税务优惠,那么与非REIT对比,下面图表从征税环节,展示了税务主体所面临的税务区别。
表 2 项目公司层面的税收对比
由表2所示,一个公司是否享受REIT,所面临的税务区别巨大。对于项目公司层面的税收,REIT核心在于税收中性(即,对于REIT分配给投资人的收入,REIT免征所得税)。美国REIT市场的确立,是以新的联邦税务主体REIT被纳入国税法规(Internal Revenue Code of 1954)为标志,并于1961年开始实施。1960年的税收法案(P.L.86-779)的核心是赋予了REIT与共同基金类似的税收优惠(或者说税收中性)。而在此之前,对于收入50万美元的REIT而言,在信托基金层面就需要缴纳高达25万的所得税,剩余部分才可用于投资者分红[7], 由此极大限制了REIT与其他投资品种的竞争力。
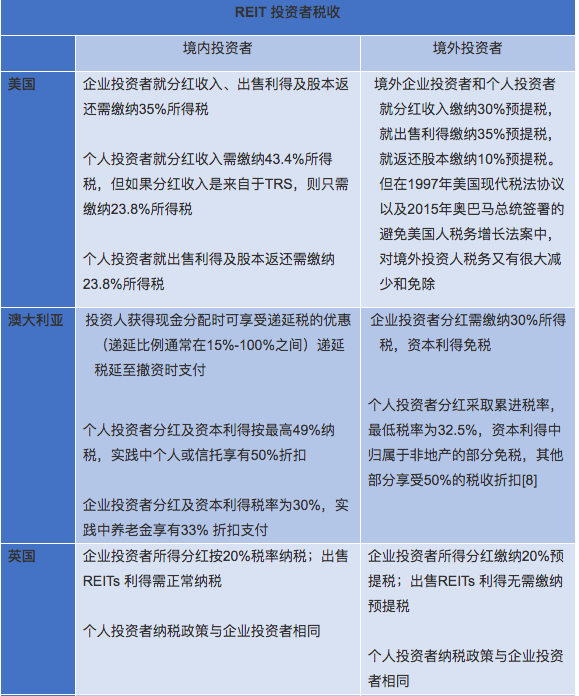
后续其他国家或地区在建立REIT相关制度时,也采用了类似的安排。如今,税收中性被公认为是REIT发展的关键。按照税收中性的制度安排,REIT层面免征的所得税,需要在投资者层面征收,如此才能确保国家的税源不收损害。在大部分国家的政策框架下,REIT投资人所获得的收益(包括分红以及出售REIT份额的收益),都需要征收与其他收入相同的所得税(当然,不同国家/地区的具体做法有区别。例如,区域金融中心的香港和新加坡,为大规模吸引境外资本,对于投资人的投资收益有一定的税收优惠,但这并不一定是仅针对REIT的特殊安排)(表3)。
表 3 REIT投资人的税收对比
表 4 REIT本身的税收对比
由于我国在物业转让、物业经营方面的税制与其他国家并不完全相同,各个税种对财政收入的重要性与国外的情况也千差万别。因此,在讨论REIT税收安排的时候,一定不能脱离整体的经济环境,照搬国外的制度安排 – 毕竟,其他国家出台相应的制度,也经过了关于收益和代价的反复权衡。
当然,这也不意味着,只有在经济环境承受压力的情况下,税务部门才愿意牺牲税收来支持REIT的发展,在全球经济一体化的趋势下,通过建立REIT市场来吸引资本流入,也是政府可能考虑的因素。
作为一种专业化的投资工具,1960年REIT法案通过后,REIT市场虽有发展,但速度温和。到1962年7月,仅有57家REITs成立。其中一个重要原因是在当时存在另一个产品RELP(Real Estate Limited Partnership;不动产有限合伙)。RELP的优势在于其可以使用加速折旧的记账方式,使合伙企业产生账面亏损,从而为其投资者进行税收抵扣。这相对于权益型REIT尤其有优势(REIT无法将账面亏损转让于投资人)。但情况到1986年发生了变化。在里根总统领导下的1986年税收改革法限制了RELP的减税优惠,该法案一方面取消了房地产的加速折旧记账方式,大大削弱了合伙企业通过产生账面亏损为其投资者进行税收抵扣的能力,另一方面放松了REIT的准入标准,允许REIT不仅可以拥有房地产,还可以在一定条件下经营管理房地产,这使得权益型 REIT 在所有权与资产经营上有更强的基础。从1986年开始,REIT由于其流动性的优势,逐渐取代了RELP(表5)。
表 5. 美国历年投资于RELP与REIT 的金额变化(单位:十亿美元)

来源:廖咸兴等(1999),不动产投资概论
3. REIT管理方式的演变
如上文所说,REIT要享受税务优惠必须在资产、收入、结构、交易上满足一系列要求,其中特别重要的一个要求是被动收入,严格地说,在美国,REIT收入之中不能有超过10%的收入来自于对物业的运营。REIT法案提案委员会明确指出REIT所享受的税务优惠仅限于在不动产投资中被动的获益,而不是通过商业主动交易所得,对于任何从事主动商业运营中的不动产信托仍然面临与公司同样的税务。监管实质上要求REIT通过第三方独立管理人来管理REIT的物业,以分开受托人与物业管理人职责[10]。按照制度设计的初衷,REIT仅仅是持有物业并获得物业租金的“载体”。因此,在REIT法案通过初期,REIT大都外聘顾问,该顾问再去雇佣管理人来负责对物业的管理。即,REIT通常采用外部管理、被动管理的方式进行物业管理。但问题很快被发现,这些管理人与外聘顾问之间有关联关系,从而也导致顾问与REIT股东之间的利益不匹配。管理人和REIT投资人之间的利益冲突具体表现为:管理人为了实现更大收入,有动力通过一切手段使其管理的REIT规模实现快速增长(例如通过高的杠杆率),但这通常并不符合REIT投资人的利益述求(例如,高的杠杆率实际上使REIT面临更大的经营风险)。实际上,无序的扩张是1970年代美国REITs市场断崖式下跌的主要原因之一。
这种利益冲突在1986年税法改革法案中被解决,REIT可以直接选择、雇佣、和补偿第三方独立合作者来管理REIT物业。其结果实际上是准许REIT提供服务的同时不违反税法。采用内部管理人制度之后,由于经营团队和REIT持有人的利益趋同,也有助于提高物业运营的绩效。Capozza与Seguin(1998)[11]比较了1986年前后相当长时间范围内的REITs运营数据,发现采用外部管理模式的REIT与采用内部管理模式的REIT相比,每年的收益更低(约低7%)。从美国的情况看,在允许REIT采用内部管理模式之后的20年,外部管理模式的比重从接近50%到低于10%。
但内部管理模式也不是放之四海而皆准,Yong[12] 研究了澳大利亚REIT(A-REIT)在2007年金融危机前后的表现之后指出,在经济下行周期,内部管理模式会使REIT同时暴露在两种风险之下:物业价值下跌风险、以及管理人的经营风险。事实上,采用内部管理模式的A-REIT在金融危机过程中,遭受了最严重的损失。2010年,澳大利亚最大的REIT之一,Westfield进行了一次分立,分立出来的Westfield Retail Group回归传统模式,采取外部管理模式进行运营管理。
REIT管理模式也在往专业化的方向发展。在REIT市场发展早期,“分散化/综合化”是REIT采用较多的投资策略,每个REIT持有不同类型、分布于不同区域的物业,以实现风险分散。根据NAREIT数据,在1990年代,有大约25%的REIT被归类为“综合型”REIT。但随着内部管理的模式增多,管理人更为专注。REIT的管理模式逐渐往专业化方向转变,到2016年,只有5%的REIT被归类为“综合型”REIT。这一点与我国当前的(类)REIT也有很大不同。
在REIT管理模式的转变过程中,配套的制度建设起到重要的推动作用。除了上面所说的1986年税法改革。1996年,经过NAREIT三年的游说和努力,美国国税局终于同意住宅类 REIT 向其租户提供有线电视服务。这也成为一系列关于 REIT 可以为租户提供各种延伸性增值服务的开端。REIT拓展了盈利范围和服务领域。1997年,作为当年纳税减免法案的一部分,时任总统克林顿签署了1997 年 REIT简化法案。该法案进一步拓宽了 REIT 可以提供的增值服务范围。1999年,作为当年工作许可证与工作奖励促进法案的一部分,前美国总统克林顿签署了 REIT 现代化法案,开始允许REIT 成立按正常公司纳税的子公司(taxable REIT subsidiaries,简称 TRS)。TRS的成立允许 REIT 进行房地产以外业务的服务。TRS的成立标志着现代化REIT管理模式的出现,也进一步推动了REIT市场的发展。
4. REIT投资人的演变
REIT市场的成熟,和投资人群体的丰富是不可区分的。
一方面,投资人群体的丰富一方面可以为行业的发展提供大量的资金,从美国的发展进程看,1993年的“五个或更少(Five or Fewer)”法案(将养老金投资人视作持股计算单位,从而有效规避了养老金的大额投资有可能违反“5-50规则”[13]的风险”)为市场引入了养老金,是市场发展的重要动力,直接推动了1993-1994年REITs的IPO高峰(这两年的IPO数量总计接近100起,对比之下,2016年只有2起)。1993年之前,机构投资人所投资的REIT份额,只占有15-20%的比重,但到1994年之后,这一数字快速增长到接近45%[14]。根据ING 2007年数据,美国市场机构投资人的数量大约在76%。当然,由于市场环境不同,并不是所有市场的机构投资人都占有如此高的比重,例如在日本市场,个人投资人仍然占有较大比重。但机构投资人对于REIT发展过程的推动作用是毋庸置疑的。
另一方面,市场容量提高,反过来吸引更多的机构投资人进入,有效地稳定了市场。流动性提高是REIT市场发展的重要特点:从2006年到2016年,美国上市REITs的日交易额从不到30亿美元上升到超过80亿美元(图 4),日均换手率为0.7-0.8%,与美国股市整体持平。美国以外市场的流动性同样也相当可观,日本为全亚洲交易最为活跃的市场,近三年的日均交易额大多保持在2.7至4.5亿美元之间[15]。新加坡的交易量次之,日均交易额约为0.9亿美元[16]。
图 4 REITs的日均交易量
数据来源:NAREIT,REIT Watch,Dec-2016
机构投资人的参与也极大地影响了REIT市场的格局。由于机构投资人普遍偏好更大型的REIT,直接促进了REIT并购和再融资的发展。从美国的发展经验看,从1994年之后,REIT市场的主角就是再融资和并购,鲜有新的REIT进行IPO(通过IPO募集的资金占市场存量的比重持续保持在5%以下)。根据NAREIT披露的2016年的数据,全年IPO的募集资金金额为14.82亿美元,相比之下,再融资规模则高达602.74美元。澳大利亚的发展进程也是一样,大部分机构投资人只投资规模在10亿美元以上的REITs,也导致了一系列的并购和收购。REIT管理规模的提高,从另一个层面也推动了REIT管理方式的演变,上文已有叙述。
在推动海外投资人方面,美国财政部在1997年更新了美国现代税法协议,准许REIT非美国的机构投资人,如果持有一个公募REIT5%或更低的股份,仅需要对REIT的普通股利支付15%的预提税率(对于个人海外投资人,只需要所持股份低于10%)[17]。这一举措加速了海外投资人的介入。根据Real Capital Analytics,目前海外投资人约占美国地产投资资金总额的16%。中国投资人从2005年以来,已经在美国投资了超过100亿美元的商业地产,事实上,通过REIT来间接投资美国商业地产,不但保留了对地产的介入,而且在税务上有极大的益处。
5. 总结
从REIT发展历史来看,REIT的法律定位,所享受的税法优惠是REIT成长的重要基础。虽然,从本世纪初开始,国内就有不同的部门呼吁对REIT的推动,但相关基础设施建设仍不到位,由此,REIT至今尚未能在我国真正落地。目前,所有国内所谓的REIT都非真正严格意义上的REIT,其定义、功能、属性与REIT相比,还只是“两者相似,仅限于名称”,而由此可能引发的类REIT的监管套利和系统风险不得不令人担忧。
从REIT的发展历史来看,其目前的形式并不是一蹴而就,而是经历了多种变化。从19世纪美国的马萨诸塞商业信托到1936年其税务优惠被取消,到1960年REIT法案的实施,到1976税法改革法案的通过(将REIT的待遇扩充到公司,实际上使得满足法律要求的信托和公司都可以享受REIT待遇),到1993年的“五个或更少”法案扩大投资者范围,到1999年允许REIT设立正常纳税的子公司 ,到2014年对不动产定义的扩展[18],其变化主线围绕着法律地位和税收政策。可见,我国REIT的设立需要的不仅仅是口号,必需从税收和法律地位同时入手[19]。因此,针对我国REIT发展过程中亟待解决的立法,税收优惠,可以结合我国国情,采用多监管联合推动,只有如此才能在REIT上有实质性的突破。在本文对世界比较成熟的市场发展总结中,需要特别提一下印度市场。为提振不动产市场,并为规模巨大的基础设施建设领域引入资金,印度在2014年推出了不动产(REIT)与基础设施投资信托(InvIT)法案。但是迄今为止,尚未有一单REIT或InvIT成功挂牌。其中,设立REIT或InvIT过程中的税收,是最主要的障碍之一。
[1] 在当前美国联邦税法中,REIT可以采用公司、信托、或协会形式,但需要是专门从事在不动产或不动产按揭业务的专业投资机构,并满足特定要求。
[2] 成立于1886年的波士顿不动产信托被普遍认为是美国REIT的先驱。另一家成立于1886年的美国不动产投资信托(The Real Estate Investment Trust of America)在1961年6月IPO。
[3] Kiplinger Magazine. 1962. “Real Estate Investment Trusts.”
[4] H. Cecil Kilpatrick, Taxation of Real Estate Investment Trust and their Shareholders, The Tax Magazine, December 1961。
[5] 指FSTE/NAREIT ALL REITs Index
[6] 每个国家都为REITs制定了复杂的REIT认定标准,只有符合这些标准的才可享受特定的税收优惠,具体的REITs认定标准,此处不赘述,可参考"Compare and contrast Worldwide Real Estate Investment Trust (REIT) Regimes, PWC, 2015",其中与收入分配相关的规定较为一致,即:90%以上的可分配收入,需分配给投资人
[7] Durrett, A. Overton, The Real Estate Investment Trust: A New Medium for Investors, William and Mary Law Review, 1961, Volume 3
[8] 澳大利亚的REITs架构繁杂,不同的架构使用不同的税率体系,此处所列仅适用于"managed investment trust (MIT)"
[9] 1989-1991年,美国经历了自1930年经济大萧条以来最糟糕的一次房地产行业的低迷期。
[10] 1974年REIT税法的第一个重大变革是允许REIT在获得一个被拍卖/或违约的不动产之后90天内对物业进行运营管理,但之后需要将运营转移给独立第三方。由此可见,在REIT设立之初,监管对REIT运营物业有严格的限制。
[11] Capozza,D.R., Seguin, P. (1998). Debt, Agency and Management Contracts in REITs: The External Advisor Puzzle.
[12] Yong, J. L. (2013). Economic Linkages between Australian REITs and the Commercial Real Estate Market.
[13] 要满足REIT的定义要求,国税法规规定,需要在每个税务年份的后半年中,REIT的最大5名的股东不能持有超过该REIT市值的50%。
[14] Chan, S.H., Erickson, J. and K.Wang (2003),Real Estate Investment Trusts: Structure, Performance, and Investment Opportunities,Oxford University Press。
[15] J-REITs REPORT, ARES, Nov. 2016。
[16] REIT Factsheet, AGX, 2017。
[17] 2015年,奥巴马总统在避免美国人税务增长法案中对海外投资人在REIT投资中的税务又有较大改变。限于篇幅,这儿暂不赘述。
[18] 张立,郭杰群,我国基础设施REIT路径初探,中国金融,2017(4)。
[19] 市场一些人士也提出REIT产品收益问题限制了其在我国的发展。但如果多重纳税问题可以解决的话,收益问题将不是主要问题。